火博·官方版网站登录入口

本站支持IPv6

火博·官方版网站登录入口-火博(中国) 与甘肃金控融资担保集团股份有限公司债权转让暨债务催收联合公告

编辑: 来源:火博·官方版网站登录入口-火博(中国)  更新:2025年11月27日 18:50 点击:[]

火博·官方版网站登录入口-火博(中国) 与甘肃金控融资担保集团股份有限公司债权转让暨债务催收联合公告

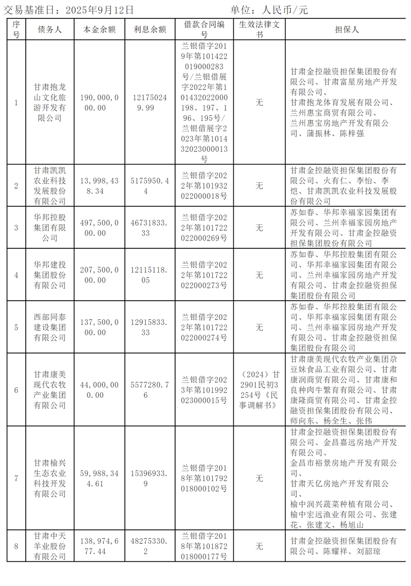
根据火博·官方版网站登录入口-火博(中国) 与甘肃金控融资担保集团股份有限公司达成的债权转让协议,火博·官方版网站登录入口-火博(中国) 已于交易基准日(具体以下表为准)将其对下列公告清单所列借款人及其担保人享有的主债权及担保合同项下的全部权利(包括但不限于主债权、利息、违约金、损害赔偿金、实现债权的费用及担保债权)依法转让给甘肃金控融资担保集团股份有限公司。火博·官方版网站登录入口-火博(中国) 与甘肃金控融资担保集团股份有限公司联合公告通知各借款人及担保人以及其他相关各方该债权转让的事实。甘肃金控融资担保集团股份有限公司作为下列债权的受让方,现公告要求公告清单中所列借款人及其担保人或借款人及担保人的承继人,从公告之日起立即向甘肃金控融资担保集团股份有限公司履行主债权合同及担保合同等相关法律文件项下约定的偿付义务或相应的担保责任。

1.本公告清单仅列示截至2025年9月12日(交易基准日)的贷款本息余额,借款人和担保人应支付给甘肃金控融资担保集团股份有限公司的利息按借款合同、担保合同及中国人民银行的有关规定或生效法律文书确定的方法计算。

2.若借款人、担保人因各种原因更名、改制、歇业、吊销营业执照或丧失民事主体资格的,请相关承债主体及/或主管部门代位履行义务或履行清算责任。

3.上述主债务人、担保人如有疑问,请与火博·官方版网站登录入口-火博(中国) 或甘肃金控融资担保集团股份有限公司联系。

甘肃金控融资担保集团股份有限公司联系方式:

联系人:陈经理 电话:18293191871

地址:甘肃省兰州市兰州新区产业孵化大厦1420室

火博·官方版网站登录入口-火博(中国) 联系方式:

联系人:孙经理 电话:17361633728

地址:甘肃省兰州市城关区东岗西路638号文化大厦

特此公告。

火博·官方版网站登录入口-火博(中国)

甘肃金控融资担保集团股份有限公司

2025年11月27日